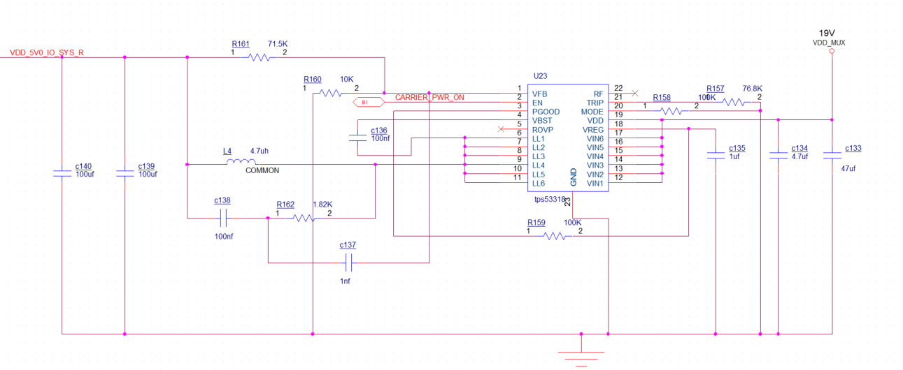
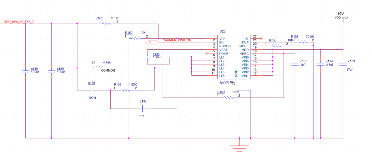
使用TPS53318电源芯片,输入19V,输出5V,运行一段时间(大概15Min左右)后就自动掉电。请问这是什么问题?附上原理图(参考的webench设计和TPS53318 datasheet)。
This thread has been locked.
If you have a related question, please click the "Ask a related question" button in the top right corner. The newly created question will be automatically linked to this question.