This thread has been locked.

If you have a related question, please click the "Ask a related question" button in the top right corner. The newly created question will be automatically linked to this question.

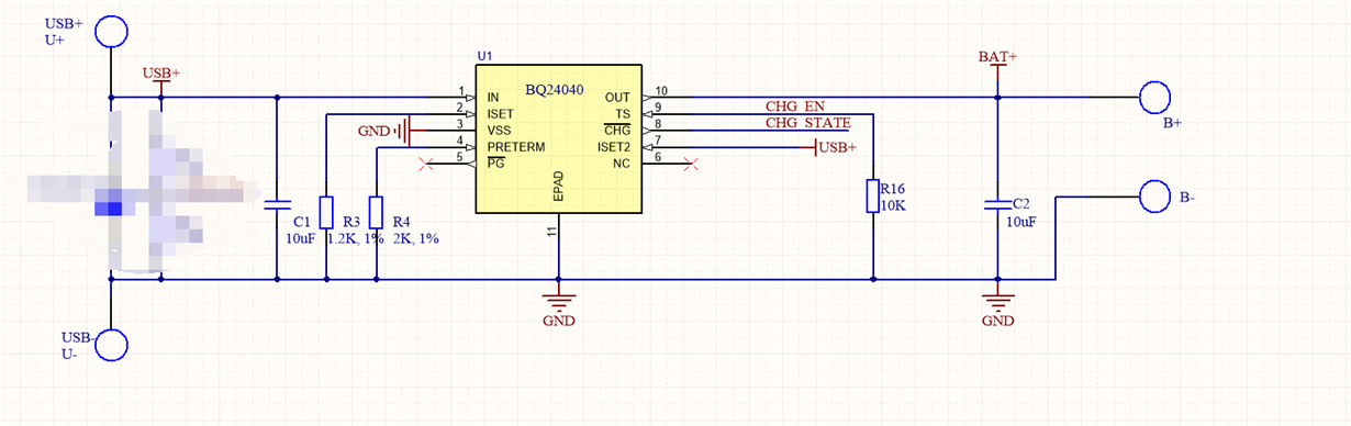
关于BQ24040 ISET2引脚接法的问题

Other Parts Discussed in Thread: BQ24040

因为USB端启用了最大500mA的电流,我就将 ISET2引脚连到了VUSB+;

有问题就来了:

规格书上写的是连接到高电平,那么是连接到输入电端VUSB+呢,还是连接到 输出端VBAT+呢?

1、连接到输入Vusb+,会不会有浪涌冲击损毁芯片?

2、连接到输出端Vbat+,会不会在没有适配的时候,BQ24040仍然消耗电池的电量呢,有多少电流流入ISET2引脚呢?