This thread has been locked.

If you have a related question, please click the "Ask a related question" button in the top right corner. The newly created question will be automatically linked to this question.

关于BQ24040的TS引脚当做使能脚使用的功耗问题



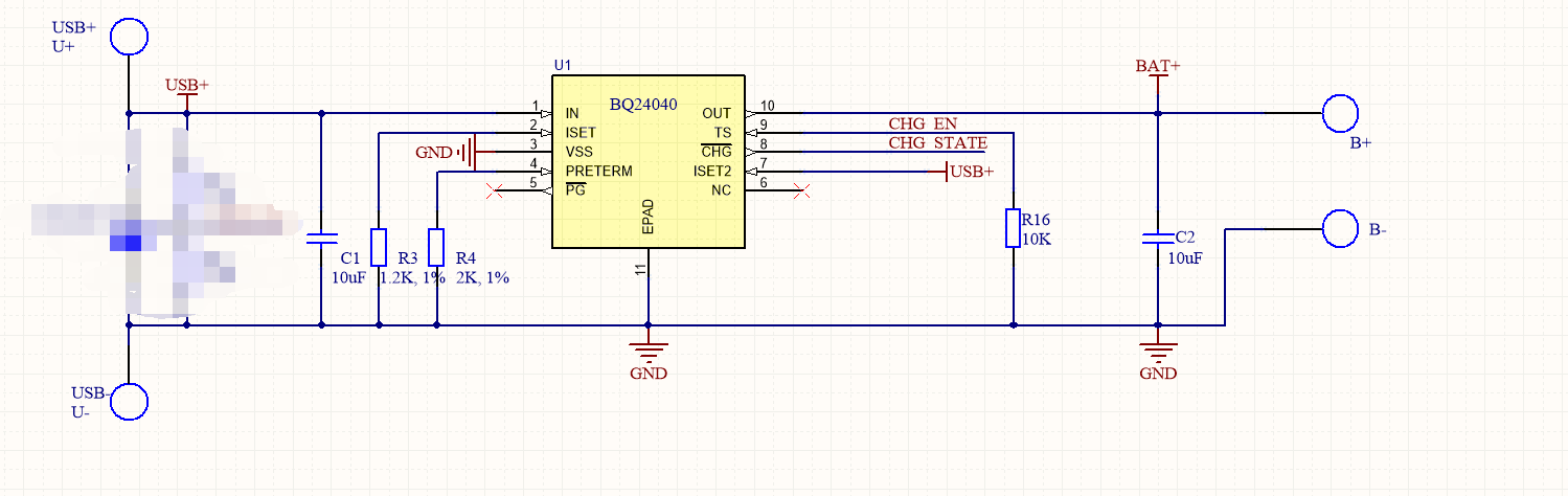
如图所示,

我们无需充电芯片的NTC检测功能,但是需要MCU关闭充电芯片的功能;

    2、目前TS引脚我们是10K下拉到地,另外MCU接到TS来控制充电;

    我们的需确认的事情是:

1、TS引脚消耗的电流是从VIN 端流入的,还是BAT端流入的,还是有适配器时是VIN没有适配器时是BAT呢?

2、无适配器时,MCU下拉TS引脚会不会造成BAT电池泄露电流,有的话,是多少?

请使用手机"扫一扫"x

  • 你好,

    1. TS引脚消耗的是VIN端的。当只有电池的时候,TS引脚内部的电流源不工作,可以参考数据手册的静态电流。

    2. 无适配器时,10k电阻到低本身已经下拉,充电芯片这边不会引起电池电流泄露。但MCU是由电池供电的话,可以去看看IO口本身的工作电流,具体与IO输出模式有关。