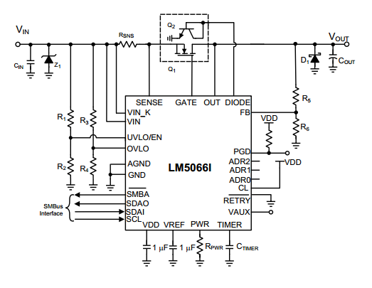
目前使用LM5066i作为hotplug控制器,官方给的电路拓扑是
。
我的问题是,能否将采样电流电阻Rsns放到mos管之后?
This thread has been locked.
If you have a related question, please click the "Ask a related question" button in the top right corner. The newly created question will be automatically linked to this question.
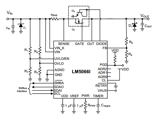
目前使用LM5066i作为hotplug控制器,官方给的电路拓扑是
。
我的问题是,能否将采样电流电阻Rsns放到mos管之后?
由于板子布局原因,并联的switch mosfet只能分开放置,呈对称分布,想在两边mosfet附近都放置测温三极管。前一个问题想把测温电阻放在mosfet后端也是想设计反馈微调Vgs均衡两路的电流,防止出现两路电流不均衡的问题。目前已经出现大电流下(100A)一路mos烧毁的问题。