This thread has been locked.

If you have a related question, please click the "Ask a related question" button in the top right corner. The newly created question will be automatically linked to this question.

LM73605反灌问题咨询

Other Parts Discussed in Thread: LM73605

您好!麻烦帮忙check下如下的问题咯,tks!

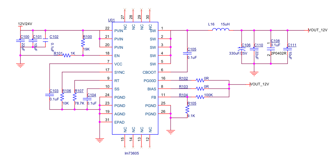
由于产品系统有两种输入电压,24V/12V,当Vin=24V时,用LM73605设计24V-12V/4A,当12V 输入时适配器,此时是直接接到Vout给到后端设备,LM73605 不工作,VIN PIN没有电压输入,但是由于LM73605 Vout PIN与12V是一个网络,会有12V输入。是否可以这样12V反灌?

  • 如果是这样,12V电压会通过MOS管的体二极管倒灌到PVIN。
  • Hi
    你的意思是12V输入时,芯片的输入和输出将都是12V吗? 还是说此时仅仅是输出Vout是12V, 担心这个电压反灌到芯片的Vin?
    如果是后者的话,是会反灌。可以在SW与PVIN之间加一个肖特基,防止芯片内部MOS的寄生二极管因为充电电流过大而损坏。
    同时也建议你确认时序,因为在输出是有电压的,要防止芯片此时底部MOS出现不恰当开启的可能性?