This thread has been locked.

If you have a related question, please click the "Ask a related question" button in the top right corner. The newly created question will be automatically linked to this question.

TPS5450瞬间重启问题。

Other Parts Discussed in Thread: TPS5450

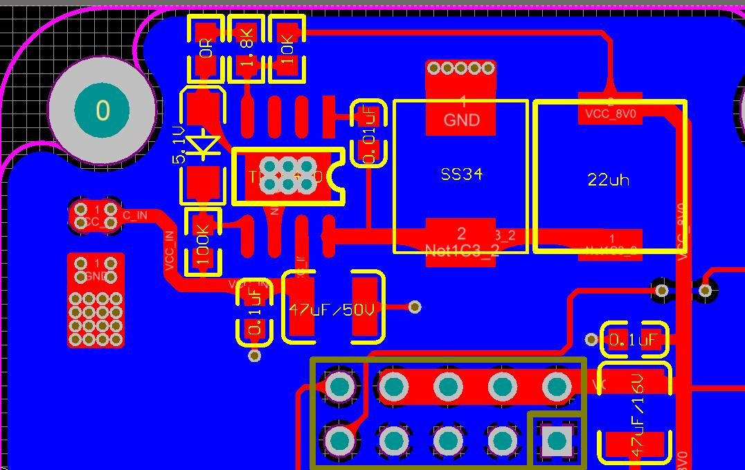
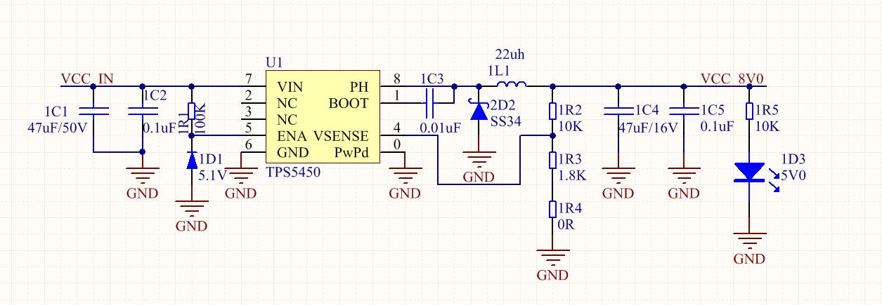
我用使用tps5450做了一个12V转8v的电路,用于给两个sony A6000微单相机供电,另一路接由8v过MP1495转5v给一个舵机供电。系统总电源供电后,如果不打开相机电源,只控制舵机运动,系统稳定没有异常,如果打开相机电源,再控制舵机运动,偶然会出现几次舵机运动瞬间,相机和控制舵机的单片机都会重启,将电源板拿掉。换做8v电源直接给相机和舵机供电,系统正常,因此确认为DC-DC问题。独立测试电源板。检测输出电压,在舵机启动瞬间,电压降至0v,然后恢复8v,这个现象偶然出现。因为产品体积问题,使用的是6030 15uh的一体成型电感,标称电流为3a,猜测与电感饱和电流较低有关。原理图及PCB如下,请大家帮忙看看有什么因素可能导致这个问题。

  • Hi
    用外部电源8V供电,用电流探棒测一下直接给相机和舵机供电,最大峰值电流是多少?
    然后再用电子负载测试,瞬间切换到此峰值电流下,TPS5450是否会保护? 即可确认是否是电感饱和电流偏小导致的。