Hi,
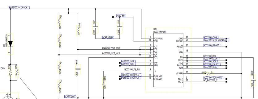
BQ33100的2脚(NC)内部与1脚和24脚(VCC)之前相互有连通吗?
This thread has been locked.
If you have a related question, please click the "Ask a related question" button in the top right corner. The newly created question will be automatically linked to this question.