This thread has been locked.

If you have a related question, please click the "Ask a related question" button in the top right corner. The newly created question will be automatically linked to this question.

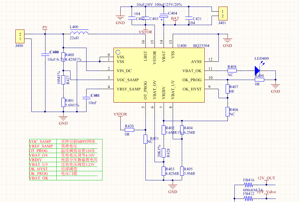
BQ25504输入电流不达标

Other Parts Discussed in Thread: BQ25504, BQ25505

Dear all,

    当输入电压是3V,输出4.2V时,根据手册上上的标称应该是200mA到300mA,但我这边测的是100mA,输出70mA