This thread has been locked.

If you have a related question, please click the "Ask a related question" button in the top right corner. The newly created question will be automatically linked to this question.

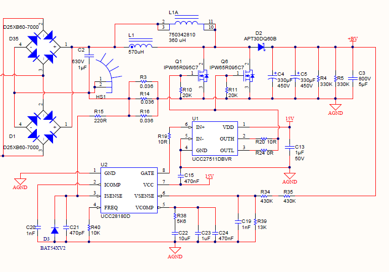
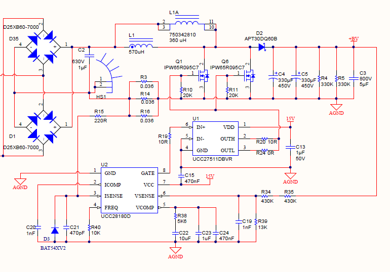
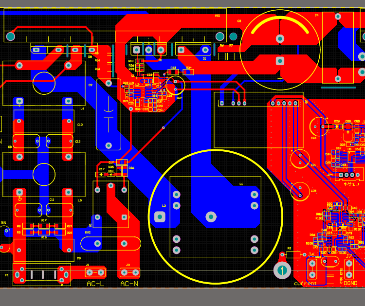
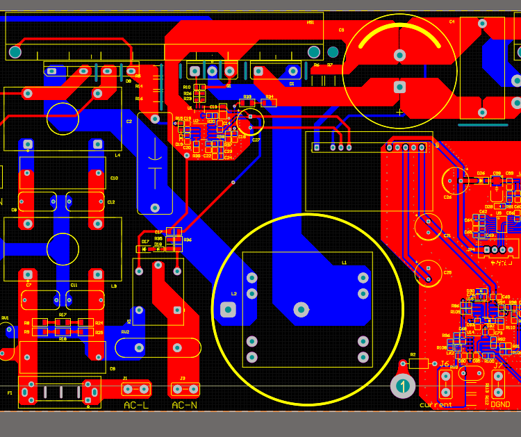
使用ucc28180和ucc27511 参考PMP11062 做了一块390v 1000w的pfc,输出电压395V,用了两个200w灯泡串联做假负载,开机炸了mosfet和三个0.036R电阻,请问各位老师是什么原因 ,谢谢

Other Parts Discussed in Thread: UCC28180, UCC27511, PMP11062

使用ucc28180和ucc27511 参考PMP11062 做了一块390v 1000w的pfc,输出电压395V,用了两个200w灯泡串联做假负载,开机炸了mosfet和三个0.036R电阻,请问各位老师是什么原因 ,谢谢