Other Parts Discussed in Thread: LM5119
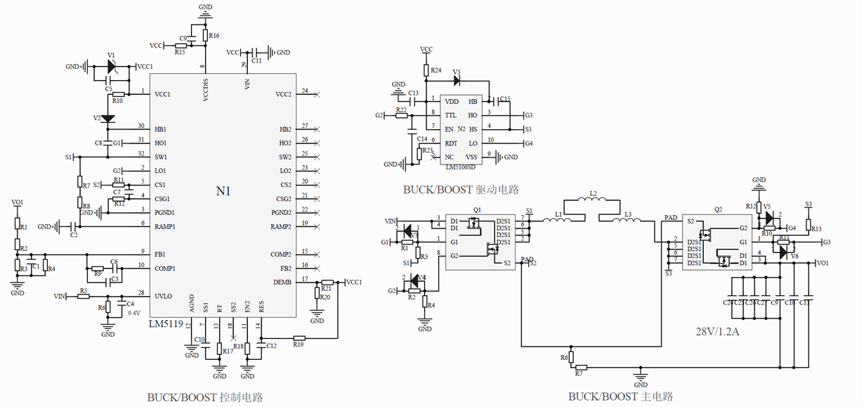
使用LM5119配合LM5106SD芯片,设计了一款四开关正电压输出Buck-Boost变换器,输入电压为18~36V,输出电压为稳定的28V,非隔离输出,其中LM5119仅使用一路控制,EN2接地(R18为0Ω)禁止第二路。LM5119的HO和LO用于驱动一组桥臂,同时LO的接LM5106SD的输入,LM5106SD的输出用于驱动另一组桥臂,具体电路见图。芯片供电VCC为额外辅助源供电,供电电源11V。
电路在进行低温-50°C测试时,电路无输出,共发生7块,不良率约17%。
恢复常温后,通电测试,芯片LM5119的输出VCC1为低,当时怀疑LM5119内部线性稳压电路故障,用辅助源直接供电7.5V,其中有4块能够正常输出稳定电压,另外3块仍旧无输出。
对5颗芯片进行了化学拆封处理,观察内部:失效芯片SW1脚保护网络等存在明显击穿烧毁形貌,表现为塑封料碳化、金属熔融、保护管有源区击穿烧坏等,如下图所示。
通过芯片内部烧毁故障点,判断为SW1有过压,导致的烧毁。
但目前我们在多种条件下对SW1脚对GND的电压波形进行了测试,没有发现有电压超过75V的情况发生,最高电压未发现超过50V。
现在无法对故障原因进行定位,请TI的工程师帮忙分析一下,谢谢。

