这是WEBENCH设计链接,webench.ti.com/.../95,
下图是根据WEBENCH做的电路图。所用电感,MOS管都是WEBENCH推荐的。
现在问题是,输入12V本来是输出100V,现在是输出跟输入差不多电压,输入12V,输出11V多一点,也就少个二极管压降。示波器测量LM5022的5脚,是有占空比非50%的方波出现,说明芯片应该工作了,难道是MOS管坏了?(手里没有MOS管了不能验证猜想)
This thread has been locked.
If you have a related question, please click the "Ask a related question" button in the top right corner. The newly created question will be automatically linked to this question.
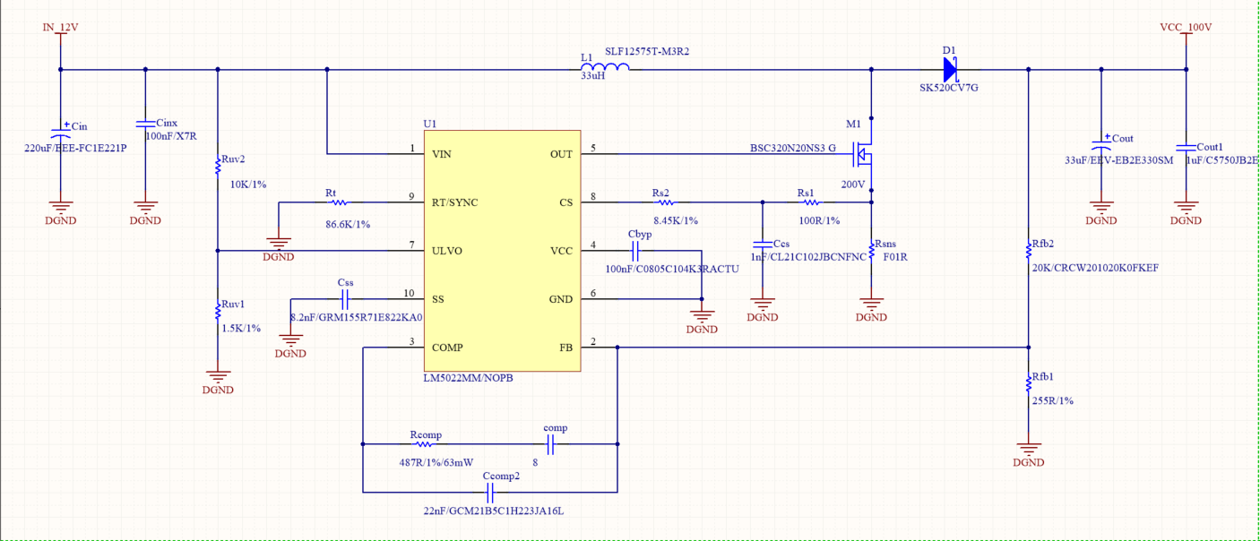
这是WEBENCH设计链接,webench.ti.com/.../95,
下图是根据WEBENCH做的电路图。所用电感,MOS管都是WEBENCH推荐的。
现在问题是,输入12V本来是输出100V,现在是输出跟输入差不多电压,输入12V,输出11V多一点,也就少个二极管压降。示波器测量LM5022的5脚,是有占空比非50%的方波出现,说明芯片应该工作了,难道是MOS管坏了?(手里没有MOS管了不能验证猜想)