This thread has been locked.

If you have a related question, please click the "Ask a related question" button in the top right corner. The newly created question will be automatically linked to this question.

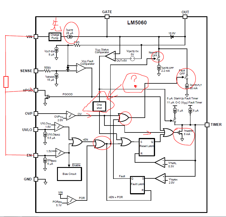
LM5060逻辑框图中的OneShot部分是怎么工作的?该怎样理解?