我在使用贵司的开关电源芯片UCC28634时,遇到了下面的问题:(注意:下面的现象并不是一定会发生,发生概率30%,有时重新上电,芯片又工作正常了。)
在母线电压310V下,开关电源开关一小段时间后,芯片停止开关,然后进入Auto-restart,重新启动,如下面图所示:
紫色为VDD引脚上面的波形,起初我以为是属于手册上所说的,当开机启动输出3个脉冲判断母线电压,如果母线电压过低,马上放电,然后重启。当我把波形放大后,发现并不是这种情况:
紫色是VDD上面的波形,黄色是辅助绕组NB正极上的波形。可以看到当VDD充电到15V左右,DRV输出3个窄脉冲,随后芯片进入了正常开关状态,即:芯片启动成功了。
但是在开关几次后,芯片停止了输出,一段时间后Auto-restart,然后重复此循环。因此猜想,可能是某种错误导致了芯片保护,然后重启。
对于上面的芯片错误对照表,我是这样想的:
因为同样的条件,芯片时而工作正常,时而出现这个问题,因此排除:Internal fault ; CS pin ; DRV pin ; VSENSE pin ;
我把SD引脚上的电阻变到51K,470K,甚至悬空都没有一点影响,因此排除:SD pin low
因为使用的是UCC28634,不存在AC的问题,因此排除:AC brownout
也不存在过温的情况;
还剩VDD OV ; VDD UV ; output OV
上面是我的猜想,可能是错误的,仅仅提供参考,可能还有其他的错误原因。
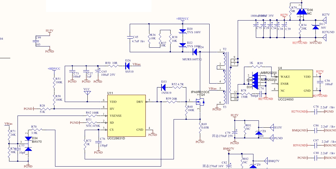
原理图如下:




