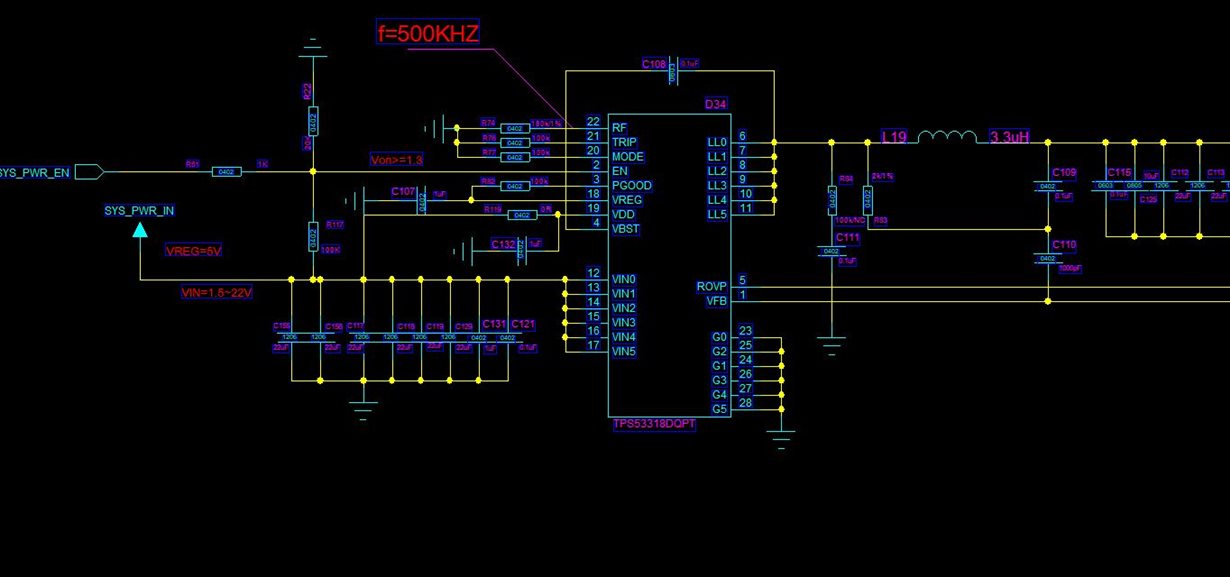
电路设计:10V到22V输入,4V输出,负载电流从0.1A到5A,电感均有吱吱声,声音不大,但是该声音通过机器内部会传导到机器的麦克,导致录音时,不说话也会有噪音。
This thread has been locked.
If you have a related question, please click the "Ask a related question" button in the top right corner. The newly created question will be automatically linked to this question.
你的负载是一直 在变的么?
如果负载电流的变化频率在20KHz左右,那的确是会有声音的,主要改变这个频率在人耳频率之外即可