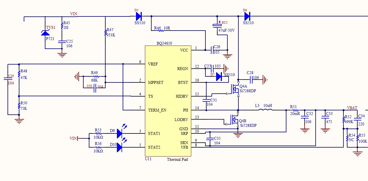
最近使用BQ24650对锂电池进行充电管理,输入端设计为MPPSET设置为17.4V,输出电流为2A,其充电电流为200mA左右,随着输入电压升高,在20V时能达到350mA左右,与设计值偏差太大,测量下来电池电压为13.5V,电池端电压实际测量设计为14.4V。
This thread has been locked.
If you have a related question, please click the "Ask a related question" button in the top right corner. The newly created question will be automatically linked to this question.
最近使用BQ24650对锂电池进行充电管理,输入端设计为MPPSET设置为17.4V,输出电流为2A,其充电电流为200mA左右,随着输入电压升高,在20V时能达到350mA左右,与设计值偏差太大,测量下来电池电压为13.5V,电池端电压实际测量设计为14.4V。