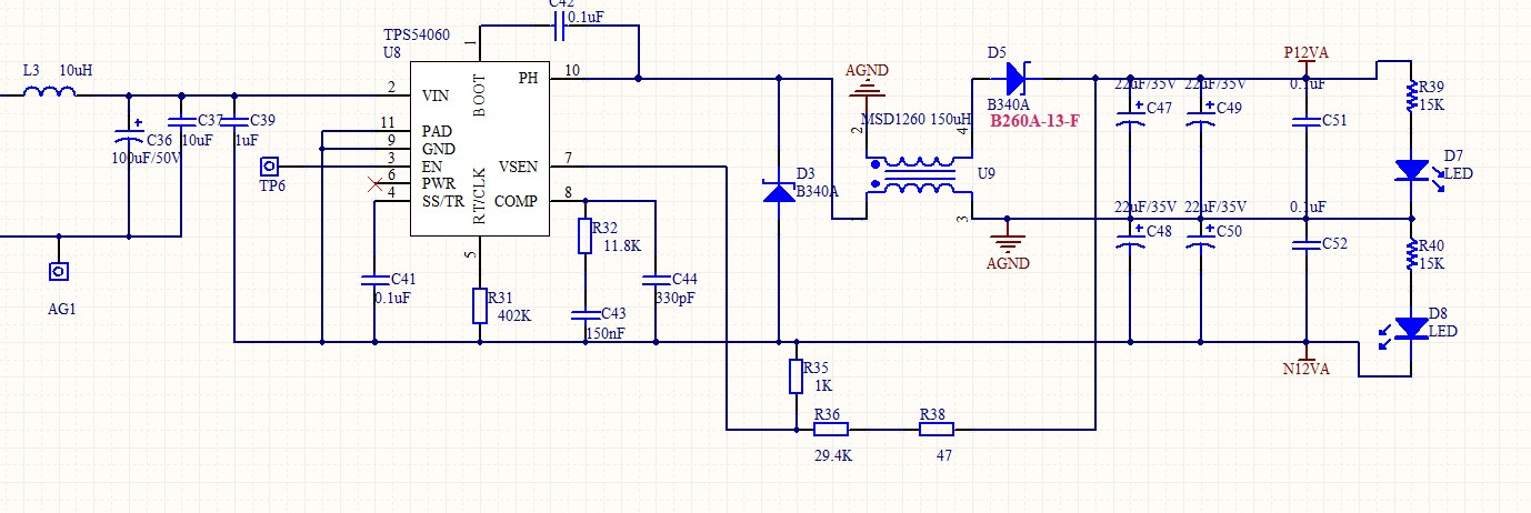
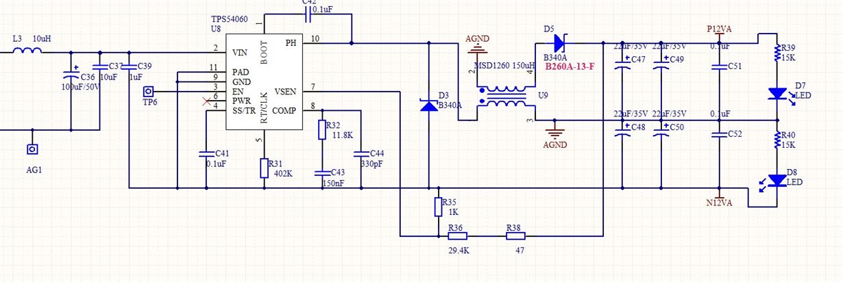
电路完全按着SLVA369A做的,目前24V输入,准备输出正负12V,但是现在正电压输出20V,负电压输出-4V,正负电源后端无负载,目前无从查起,焊接了两块,症状一样,谁遇到过类似问题,分享下经验,另求专家帮忙找下原因?
This thread has been locked.
If you have a related question, please click the "Ask a related question" button in the top right corner. The newly created question will be automatically linked to this question.
电路完全按着SLVA369A做的,目前24V输入,准备输出正负12V,但是现在正电压输出20V,负电压输出-4V,正负电源后端无负载,目前无从查起,焊接了两块,症状一样,谁遇到过类似问题,分享下经验,另求专家帮忙找下原因?