This thread has been locked.
If you have a related question, please click the "Ask a related question" button in the top right corner. The newly created question will be automatically linked to this question.
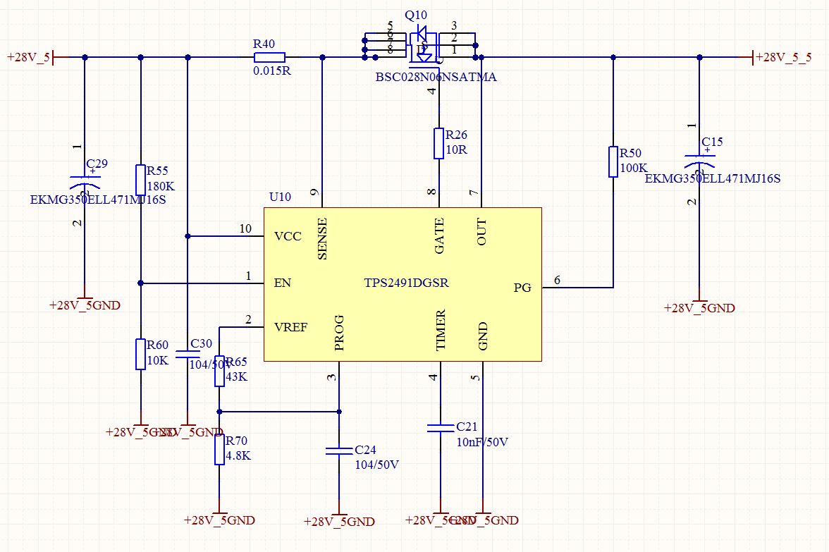
输入电压为28V,负载为2A。需要短路保护。短路能保护,但是满载不能启动。空载能启动。。附图纸在下方。。帮忙。。
你好,
建议把限流值改大一些。
嗯。。好的。。谢谢。。我是直接用43K电阻短接到PROG脚。VREF链接的下拉电阻没有接。。定时电容改为20NF。就OK了。。但是负载电容只能带100uF。不然就带不动。。短路测试没有问题。。
嗯。。。谢谢。。问题已经解决。。。就是减少R40电阻。。