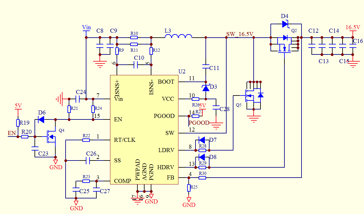
使用TPS43060,做一各10.8-13.2VDC,12VDC升压到17VDC的负载50W的一个驱动,低边MOS波形正常,高边MOS波形在某些地方有提前关断或者就没打开的情况,电路的输出负载均可以满足,但是高边MOS比较热,且效率不高。原理图如下,PCB图如下;
选用的高边和低边MOS的Qg都在20nC;RT=121KR,fSW=475kHZ;
VCC-GND 7.5V稳定,Vboot-SW 7.45V稳定,纹波都保持在±50mV以内;
低边MOS波形正常;高边MOS在周期内,关断高边有时提前,有时根本就没打开;
低边MOS g_GND的波形为:
高边MOS g-SW波形:





