This thread has been locked.

If you have a related question, please click the "Ask a related question" button in the top right corner. The newly created question will be automatically linked to this question.

BQ24640輸出電壓與設計不符



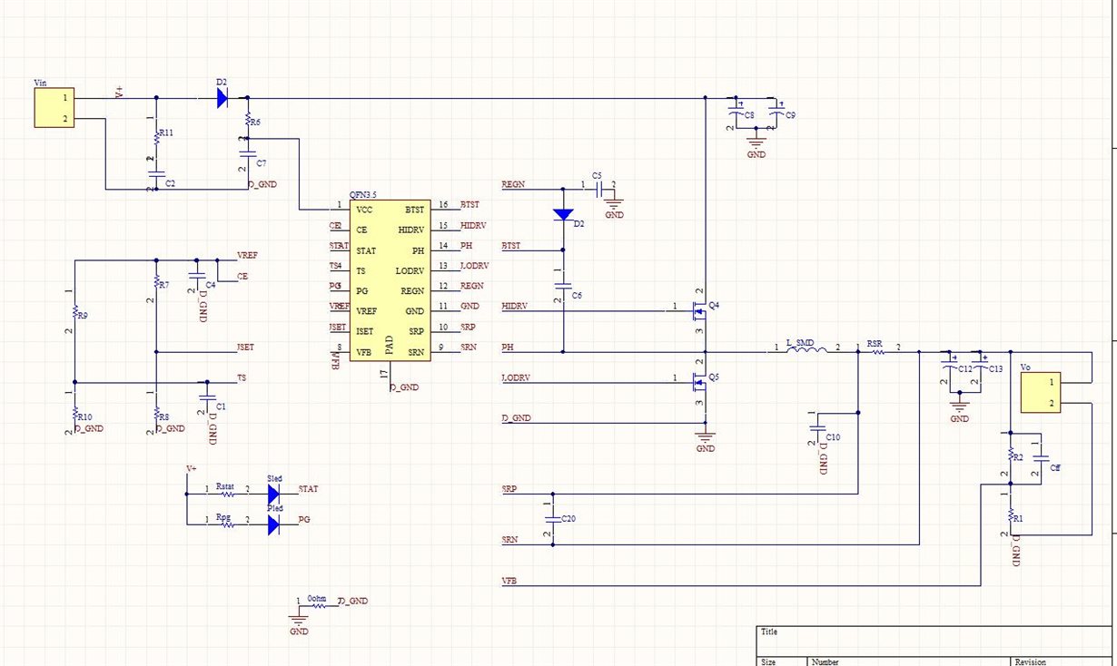
小弟需要使用bq24640這顆ic來做超級電容的充電裝置,不過小弟實做出來後電壓卻不能達到設計的2.5V而是卡在1.3V,想請問各位大哥能否幫幫小弟。

這是我的layout檔 

數值的部分與下圖一樣,唯有R1改為50K及R2改為10K