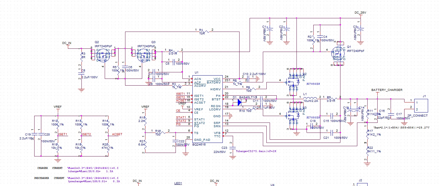
图中的电阻我进行了更改,将R11改成41.2K,R22改成0,这样根据公式得出Vbat电压为2.1*(1+R11/R17)=4.2V,为1S充电,现在输入电压为9V,在不接电池的情况下,PG=low,说明输入电压正常,STAT1=OFF以及STAT2=OFF,也是正常的,测量J1电压为9V,这是什么原因?我在J1端增加电子负载,使用0.1A电流横流放电的时候J1端电压在2.4V~3.0V之间跳变,HIDRV输出波形也是抖动的,LODRV无输出,STAT1=OFF以及STAT2=OFF(不正确),有其他方法进行测试吗?