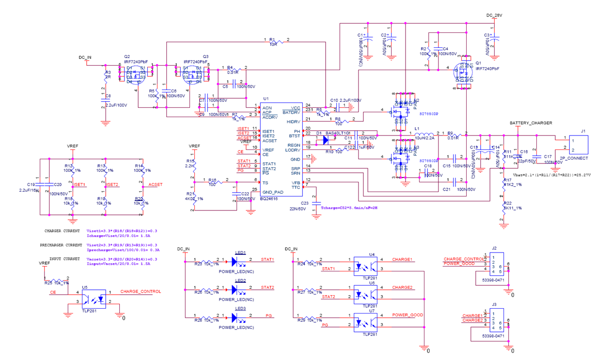
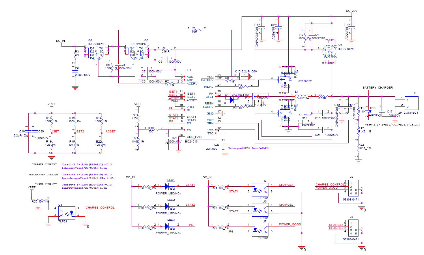
正在调试BQ24616,输入DC_IN为12V,在不接电池,使用电子负载作为输出负载,显示也是12V,将电子负载启动之后(电流为0.3A),发现电子负载直接显示0V,Q3 MOS管不导通,ACDRV输出高电平,STAT1=ON STAT2=OFF PG=ON,显示充电完成,但是我根本没有接电池,不知道什么原因,测量ACDRV管脚一直是高电平,理论上上电之后ACDRV不是应该电平吗?
This thread has been locked.
If you have a related question, please click the "Ask a related question" button in the top right corner. The newly created question will be automatically linked to this question.
正在调试BQ24616,输入DC_IN为12V,在不接电池,使用电子负载作为输出负载,显示也是12V,将电子负载启动之后(电流为0.3A),发现电子负载直接显示0V,Q3 MOS管不导通,ACDRV输出高电平,STAT1=ON STAT2=OFF PG=ON,显示充电完成,但是我根本没有接电池,不知道什么原因,测量ACDRV管脚一直是高电平,理论上上电之后ACDRV不是应该电平吗?