This thread has been locked.

If you have a related question, please click the "Ask a related question" button in the top right corner. The newly created question will be automatically linked to this question.

BOOST电源芯片TLV61046A的输出电流太小问题!



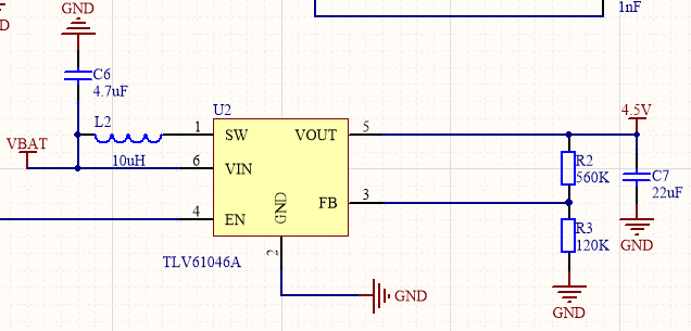
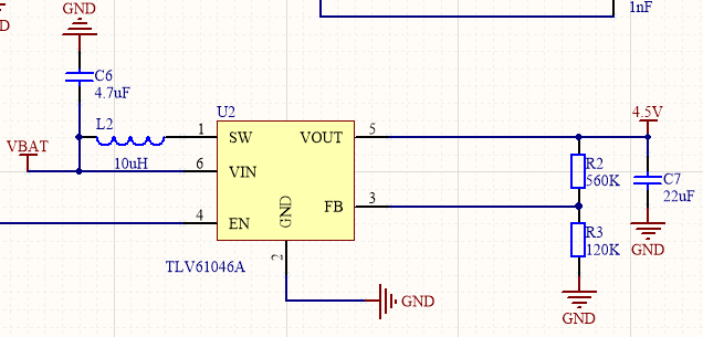
我的设计是输入2~4.5v,输出要求4.5V,输出电流150mA,具体外围元器件如图,L2是功率电感,C6,C7用的是0805的电容,PCB布线按照DATASHEET的推荐,

实际电路中,用电阻作负载,电流很小,大于40mA时,电压就下来了,只有2.6V左右!它的最大开关电流不是有980mA吗?为什么负载电流会这么小!?