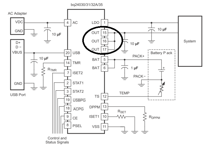
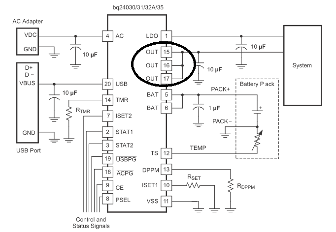
BQ24030的输出管脚OUT有三根,用户手册的typical application将这个三根线同时连到负载上(如附图)。请问这样做的原因是什么?能否只连一根输出电源管脚?
This thread has been locked.
If you have a related question, please click the "Ask a related question" button in the top right corner. The newly created question will be automatically linked to this question.
BQ24030的输出管脚OUT有三根,用户手册的typical application将这个三根线同时连到负载上(如附图)。请问这样做的原因是什么?能否只连一根输出电源管脚?