在做1个输出57.6V 2KW的电源,使用PFC+移相全桥,PFC用的UCC28180D,移相全桥用UCC28950,移相全桥拓扑和UCC28950手册里的原理图拓扑保持一致,桥臂MOS驱动用的隔离栅极驱动器UCC21520,同步整流暂时没用,用MOS的体二极管。
在PFC不工作的情况下上电测试时,全桥直流母线电压低于250VDC时输出电压未达到57.6V,此时空载到带载5A均正常,变压器无声音,桥臂的4个MOS驱动占空比也都是固定的;当全桥直流母线电压高于260VDC时输出电压稳定在57.6V,此时空载变压器发出啸叫声,且桥臂的4个MOS驱动占空比也开始不断地变化,忽大忽小,且MOS两端的电压尖峰VDS很大,驱动波形上升沿出现震荡,稍微带点载(1A CC)很快桥臂的MOS就炸掉短路了,且原边的两个钳位二极管VD7和VD8(用的600V 30A的快恢复二极管)也炸掉了。
求助TI FAE赐教以下几个问题:
1、为啥低压输入时变压器不叫,高压输入变压器叫?
2、为啥低压输入时占空比固定,高压输入时占空比发生变化,忽大忽小?如图2所示。
3、实际用200VDC低压输入调试时发现(输出电压未达到57.6V),负载从空载一直加到200W载,桥臂MOS的驱动未发现移相的迹象,为啥?
4、实际用200VDC低压输入调试时发现(输出电压未达到57.6V),空载时桥臂MOS都是ZVS导通,为啥?如图3所示。
5、实际用200VDC低压输入调试时发现(输出电压未达到57.6V),空载时桥臂的两个下管VDS波形都是正常的,当带载时VDS波形出现谐振,且带载越重谐振越严重,为啥?如图4所示。
5、关于PFC MOS硬开关时驱动的问题:MOS驱动用的UCC27324(采用稳压电源供电),MOS结电容2000pF,当MOS VDS很高时对MOS进行开通动作,驱动上升沿开始震荡,驱动波形出现反复降低到开通阈值以下的现象,如何解决?如图5所示。
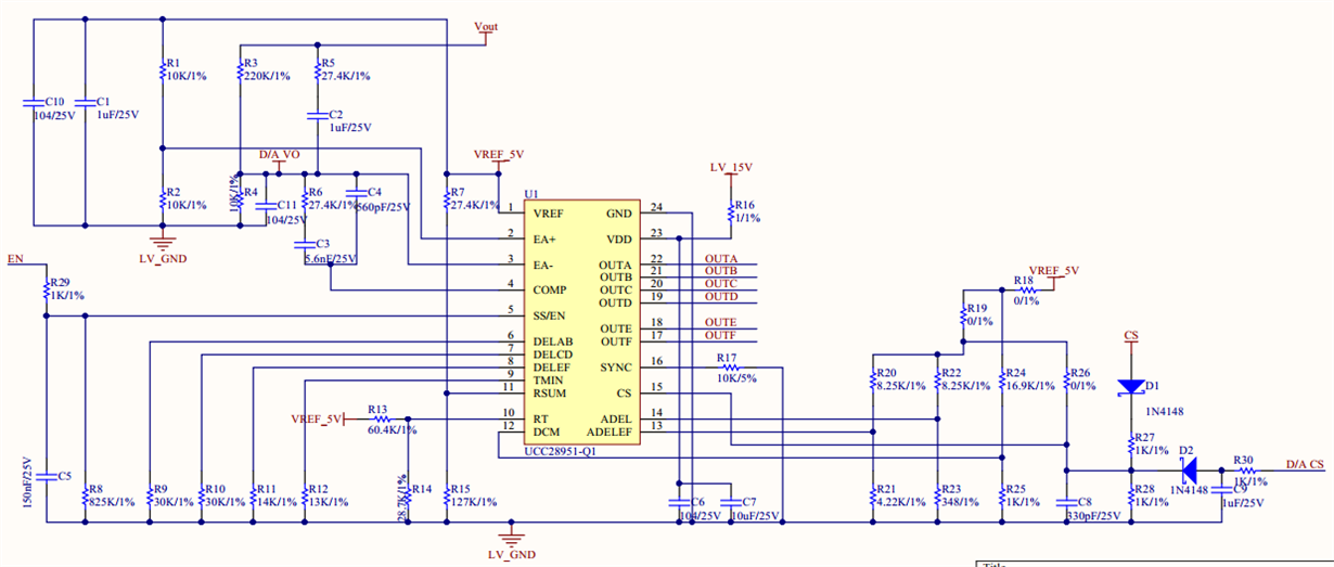
实际测量变压器原边漏感1.5uh,原边感量160uH(理论计算值155uh),谐振电感15uH(理论计算值9uh),UCC28950工作于峰值电流模式。主拓扑原理图如下:
图1 移相全桥主电路原理图
图2 高压输入时桥臂占空比发生变化(黄色是Q10驱动)
图3 低压输入空载时桥臂MOS ZVS导通(黄色Q10驱动,蓝色Q10 VDS)
图4 低压输入带载时桥臂MOS VDS谐振(黄色Q10 驱动,蓝色Q10 VDS)
图5 PFC MOS硬开关驱动上升沿震荡(CH1 黄色 MOS驱动,CH2绿色MOS VDS)








