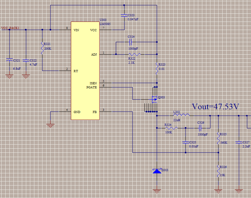
LM5085的数据表说该芯片可以支持4.5V~75V的输入(Vin在4.5V~75V之间),但是,贵司的网站上关于LM5085的EVB却要求输入Vin的范围是4.5V~55V。我自己做的板子,完全参考EVB的设计,我的Vin为60V,LM5085进去shutdown模式,PGATE的电压等于Vin。该问题有解决的办法吗?我的Vin为48V~63V。
This thread has been locked.
If you have a related question, please click the "Ask a related question" button in the top right corner. The newly created question will be automatically linked to this question.
LM5085的数据表说该芯片可以支持4.5V~75V的输入(Vin在4.5V~75V之间),但是,贵司的网站上关于LM5085的EVB却要求输入Vin的范围是4.5V~55V。我自己做的板子,完全参考EVB的设计,我的Vin为60V,LM5085进去shutdown模式,PGATE的电压等于Vin。该问题有解决的办法吗?我的Vin为48V~63V。