This thread has been locked.

If you have a related question, please click the "Ask a related question" button in the top right corner. The newly created question will be automatically linked to this question.

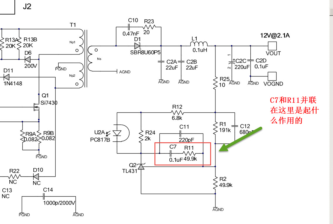
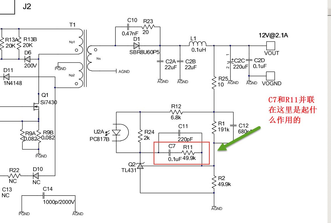
【求教】TLV431并联一个RC网络是做什么用的

Other Parts Discussed in Thread: TLV431

我看到很多隔离电源中,都是用TLV431与光耦配合使用。在使用中,通常都会给TLV431并联一个RC网络,不同的电路值各不相同

我的问题是:

1. 这个电路的是做什么用的。

2. 如果增大或者减小电容的值,会对电路有什么影响;如果增大或者减小电阻的值,会对电路有什么影响。

我选了见过的2个电路工大侠参考: