hi,TI:
目前我们在项目中使用PoE 控制芯片TPS23751,在应用中出现以下问题:
1. 在部分交换机上,首次插上网线时,5V输出正常后立马关闭15s,然后再次上电;
2. 如果将L2更换为0R电阻,则不会出现上电,下电问题;
This thread has been locked.
If you have a related question, please click the "Ask a related question" button in the top right corner. The newly created question will be automatically linked to this question.
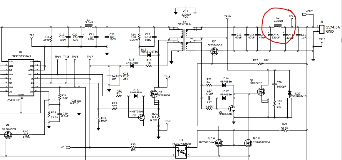
hi,TI:
目前我们在项目中使用PoE 控制芯片TPS23751,在应用中出现以下问题:
1. 在部分交换机上,首次插上网线时,5V输出正常后立马关闭15s,然后再次上电;
2. 如果将L2更换为0R电阻,则不会出现上电,下电问题;