This thread has been locked.

If you have a related question, please click the "Ask a related question" button in the top right corner. The newly created question will be automatically linked to this question.

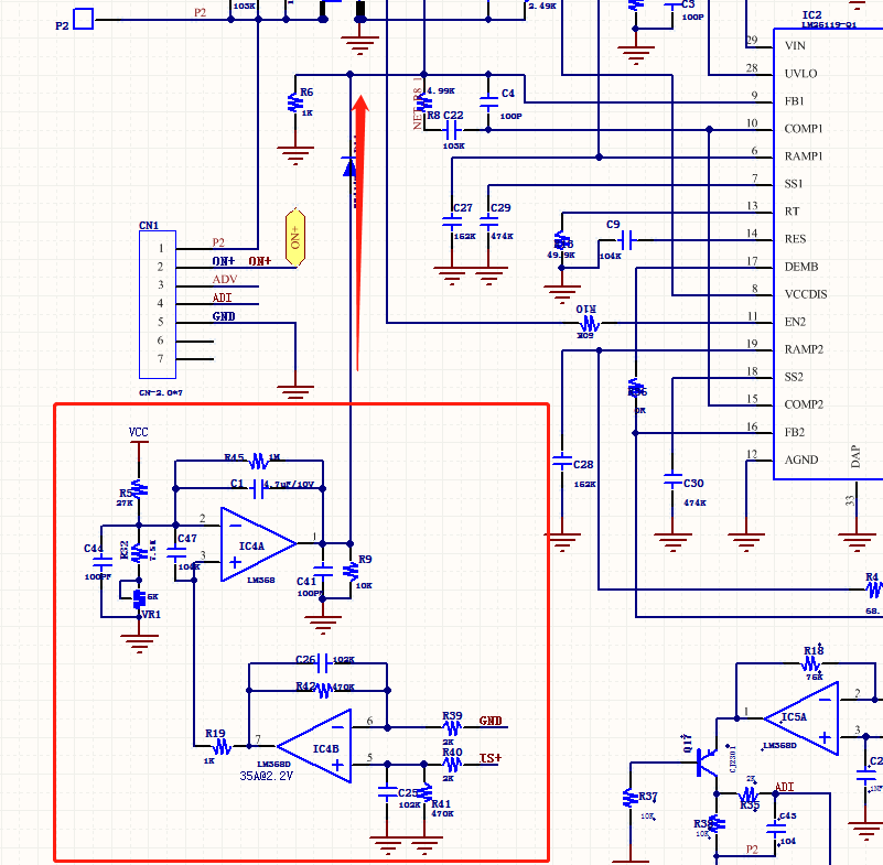
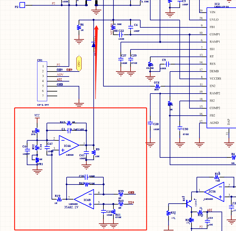
LM25119Q做恒流源时电感有高频声音,怎样解决,断开恒流电路只工作恒压模式没有声音产生

Other Parts Discussed in Thread: LM25119Q

LM25119Q做恒流源时电感有高频声音,怎样解决,断开恒流电路只工作恒压模式没有声音产生.那位帮手解决一下.