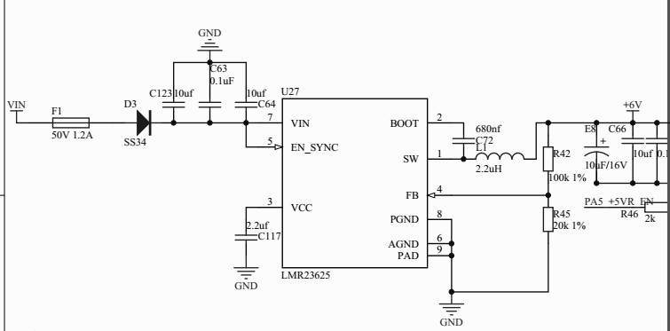
使用的芯片是LMR23625,SO8封装的,具体电路如下图。
输入为开关电源提供的12V,输出为6V,在空载情况下,开关电源的输入电流达到35mA。测试了SW,确实为2.1MHz,并且占空比为50%,另外测量了FB的电压值,为1.0V,也是正确的,输出电压的纹波也不大,基本在50mV以内。
焊接了两块PCB都是同样的状态,为什么静态功耗这么大,都有35mA了?
This thread has been locked.
If you have a related question, please click the "Ask a related question" button in the top right corner. The newly created question will be automatically linked to this question.
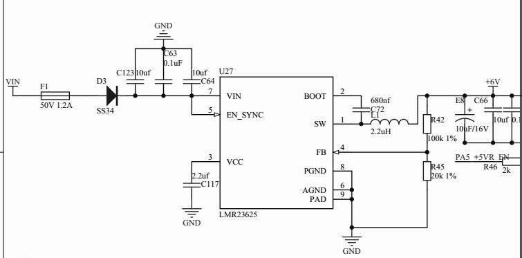
使用的芯片是LMR23625,SO8封装的,具体电路如下图。
输入为开关电源提供的12V,输出为6V,在空载情况下,开关电源的输入电流达到35mA。测试了SW,确实为2.1MHz,并且占空比为50%,另外测量了FB的电压值,为1.0V,也是正确的,输出电压的纹波也不大,基本在50mV以内。
焊接了两块PCB都是同样的状态,为什么静态功耗这么大,都有35mA了?