This thread has been locked.

If you have a related question, please click the "Ask a related question" button in the top right corner. The newly created question will be automatically linked to this question.

BQ24640问题求助



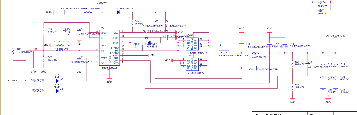
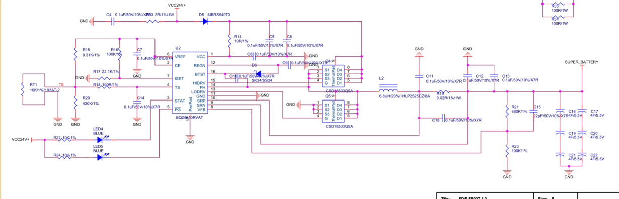
如图所示电路,参考的手册,修改地方为最后的输入参考电压值比例,输入电压24V,超级电容充满电的理想电压在16V多,实际情况是,超级电容电压为零点几伏的时候,该电路只能充值到2.1V,然后不再充电,如果此时重新上电,也就是说电容有了2V左右的电压,此时电路又可以正常充电,直到升压到系统设置的电压值。期间电路左下的两个LED没有任何变换,一直处于常量状态。

最后问腿再总结下:

1.初始充电只能充到2.1V?

2.二次充电就正常了(有初始电压)

3.LED指示灯一直常量