This thread has been locked.

If you have a related question, please click the "Ask a related question" button in the top right corner. The newly created question will be automatically linked to this question.

LM3478 5V转45V电压时,参考电压和输出电压低频脉动

Other Parts Discussed in Thread: LM3478

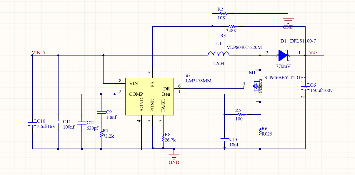
参考WEBENCH  使用LM3478设计 5V电源输入,45输出。参数如图。

 ,输出的波形如下图

参考电压FB的波形,和上图类似,只是电压值有1.26V上波动。

我把输入电压调节到3.5V以下时,参考电压和输出电压都正常了,没有波动。查找数据手册上,输入电压保护,当大于7.2V时,会有这样波动。请教一下,这样是什么问题,是COMP引脚电阻电容网络参数问题吗