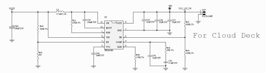
61089调试过程中,输入9V,输出只有7.3V,而且电感有吱吱的叫声。按规格书计算参数如下图,请帮忙看下,参数是否合理。什么原因导致?
This thread has been locked.
If you have a related question, please click the "Ask a related question" button in the top right corner. The newly created question will be automatically linked to this question.
C41取值太大,一般都是pF级别的,建议用WEBENCH仿真软件,上面可以直接给出推荐电路