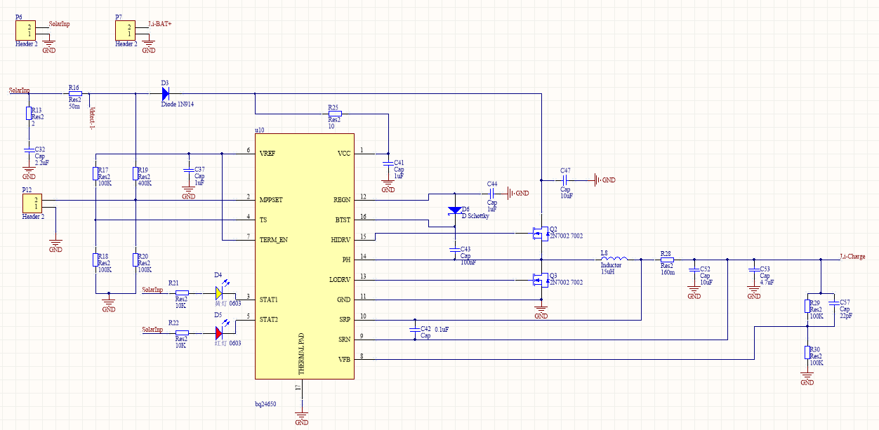
使用6V,1W的太阳能电池板,为1节锂电池充电。
测试在光照充足的条件下,未连接锂电池时,充电引脚的电压仅为0.7V,stat1、stat2的led都不亮。
电路里D1、D2用的是相同的肖特基二极管;mos管用的是2N7002,不知道是不是这里的问题;
还有我没有把芯片的引脚引出来,所以其他引脚的电压也不知道是多少。
请问问题可能出在哪里呢?还是要重新投板把引脚引出来再分析?
This thread has been locked.
If you have a related question, please click the "Ask a related question" button in the top right corner. The newly created question will be automatically linked to this question.
使用6V,1W的太阳能电池板,为1节锂电池充电。
测试在光照充足的条件下,未连接锂电池时,充电引脚的电压仅为0.7V,stat1、stat2的led都不亮。
电路里D1、D2用的是相同的肖特基二极管;mos管用的是2N7002,不知道是不是这里的问题;
还有我没有把芯片的引脚引出来,所以其他引脚的电压也不知道是多少。
请问问题可能出在哪里呢?还是要重新投板把引脚引出来再分析?