TI的工程师你好!
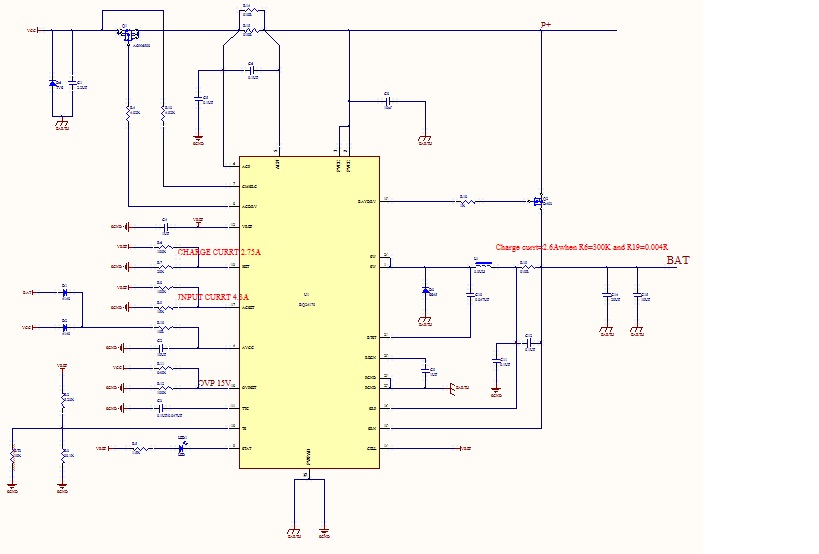
我先把我的应用方案说明一下,我用的是BQ24170做为充电IC,BQ40Z50做为保护方案,两颗料布在同一块板子上,适配器输出电压13.7V5A,BQ24170充电电流2.75A,限制输入电压15V,电流4.3A,现在出现了以下几个问题。
1、不贴旁路PMOS管的时候BQ24170工作正常,但BQ24170工作的时候BQ40Z50会断通讯。
2、在BQ24170充电正常的情况下,贴上旁路PMOS管后,PMOS管经常不能正常关闭,有的时候适配器还会在9V和11V之间跳来跳去。
下面是原理图的PDF文档2514.charge two.pdf





