Other Parts Discussed in Thread: TPS23880
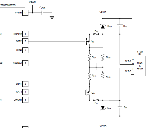
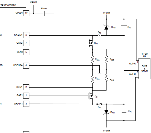
请问当TPS23880只使用one 4-Pair Port,如下,那么另外没有使用的KSENSB/KSENSC/KSENSD是直接接地吗?
This thread has been locked.
If you have a related question, please click the "Ask a related question" button in the top right corner. The newly created question will be automatically linked to this question.
Other Parts Discussed in Thread: TPS23880
请问当TPS23880只使用one 4-Pair Port,如下,那么另外没有使用的KSENSB/KSENSC/KSENSD是直接接地吗?