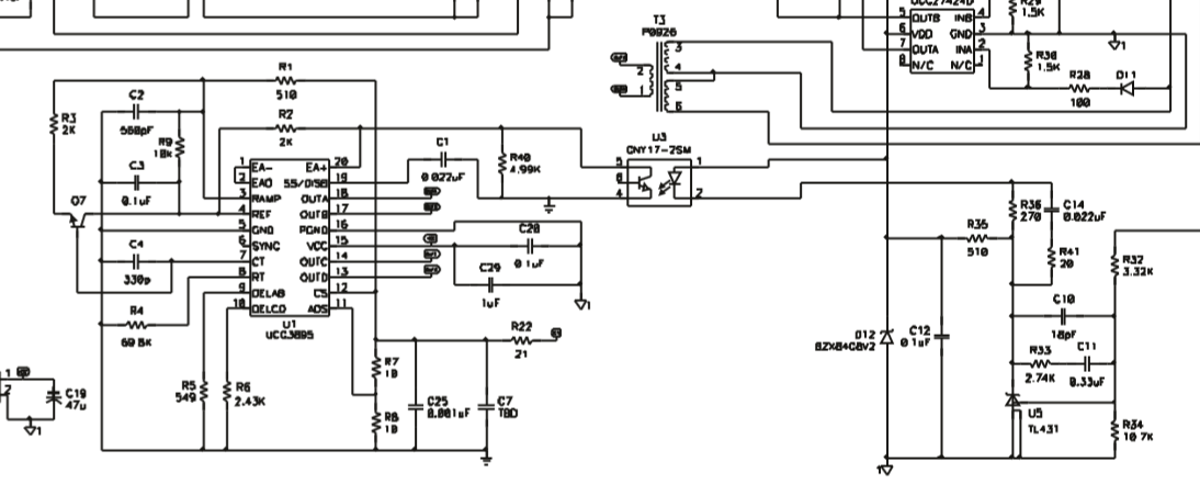
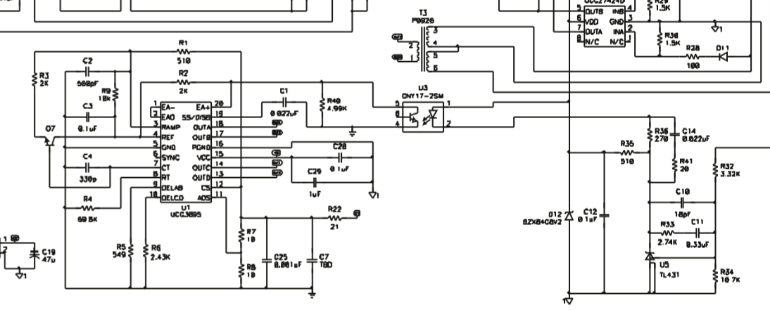
本人设计了一款DCDC电源,并利用RTLAB来进行半实物实验,现在有一个问题就是RTLAB输出的模拟控制信号应该怎样与3895连接。我是直接加到EAP跟GND端,但是不能进行调制。请问我设计的电路方案是否可行?若不可行又应该如何导入到3895中实现移相控制?
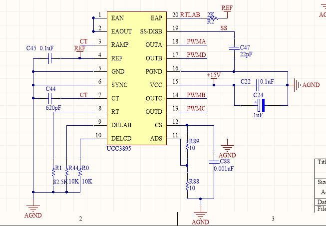
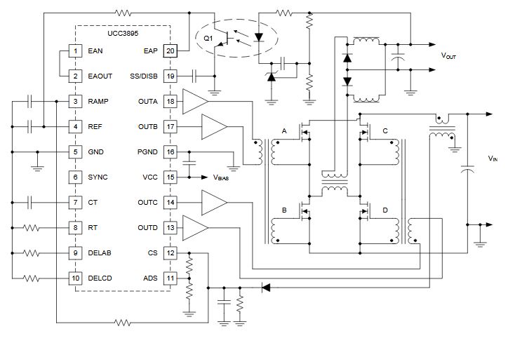
PS:从TI官方找到一份3895的原理图,它的控制输出端直接连接到EAP跟SS引脚之间,请问这是什么原理呢?我是不是应该参考这个电路?新人求解!
This thread has been locked.
If you have a related question, please click the "Ask a related question" button in the top right corner. The newly created question will be automatically linked to this question.
本人设计了一款DCDC电源,并利用RTLAB来进行半实物实验,现在有一个问题就是RTLAB输出的模拟控制信号应该怎样与3895连接。我是直接加到EAP跟GND端,但是不能进行调制。请问我设计的电路方案是否可行?若不可行又应该如何导入到3895中实现移相控制?
PS:从TI官方找到一份3895的原理图,它的控制输出端直接连接到EAP跟SS引脚之间,请问这是什么原理呢?我是不是应该参考这个电路?新人求解!