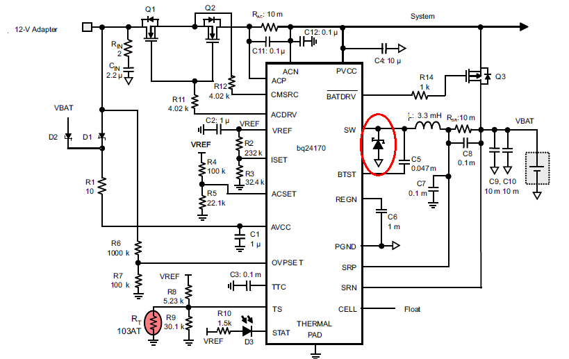
TI的专家
你好!向你请教两个问题
1、如下图,BQ24170 去掉Q1 MOS后,会不会影响Q3的正常开关?
2、在LAYOUT时把上图红圈中的二极管放到电感背面行不行,对充电板有什么影响?
This thread has been locked.
If you have a related question, please click the "Ask a related question" button in the top right corner. The newly created question will be automatically linked to this question.
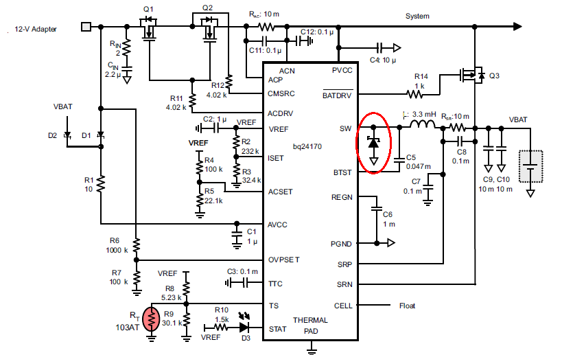
TI的专家
你好!向你请教两个问题
1、如下图,BQ24170 去掉Q1 MOS后,会不会影响Q3的正常开关?
2、在LAYOUT时把上图红圈中的二极管放到电感背面行不行,对充电板有什么影响?