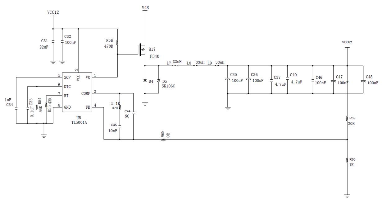
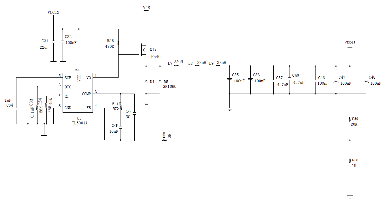
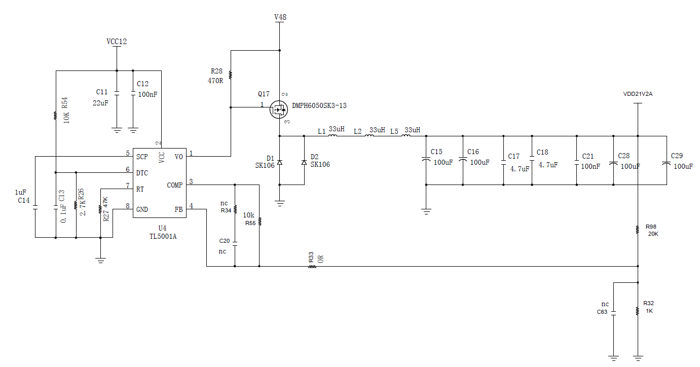
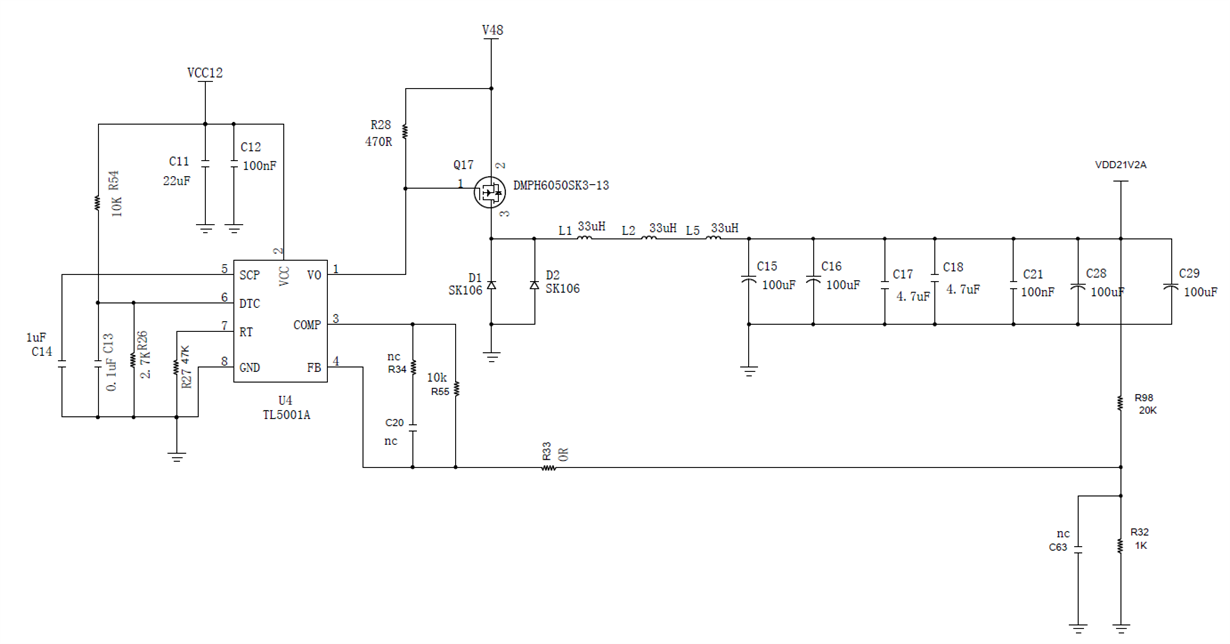
用TL5001A做一个做BUCK模块电源,48V降21V3A输出,外置MOS,现在没电压输出,驱动也没有,麻烦TI的专家帮我看一下电路那里有问题,
This thread has been locked.
If you have a related question, please click the "Ask a related question" button in the top right corner. The newly created question will be automatically linked to this question.
用TL5001A做一个做BUCK模块电源,48V降21V3A输出,外置MOS,现在没电压输出,驱动也没有,麻烦TI的专家帮我看一下电路那里有问题,