我想用输入3.3V的输入电压,获得3.6V的输出电压。FEDBACK是1.2V的,建一个R1=2R2的电阻网络即可。于是我选择了1K和2K的电阻,结果导致LDO输出电压下降,也就是说负载电流需求过大。后来在datasheet上了解到R2的阻值范围在180K左右,R1+R2的阻值不超过1M。那为什么用小电阻网络会消耗这么大的电流呢?
This thread has been locked.
If you have a related question, please click the "Ask a related question" button in the top right corner. The newly created question will be automatically linked to this question.
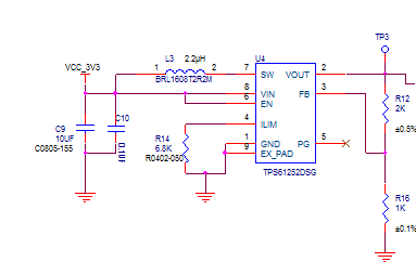
我想用输入3.3V的输入电压,获得3.6V的输出电压。FEDBACK是1.2V的,建一个R1=2R2的电阻网络即可。于是我选择了1K和2K的电阻,结果导致LDO输出电压下降,也就是说负载电流需求过大。后来在datasheet上了解到R2的阻值范围在180K左右,R1+R2的阻值不超过1M。那为什么用小电阻网络会消耗这么大的电流呢?
您好,这个问题已经成功解决了。因为boost电路就是利用电感存储能量,在电容上面叠加电压。
我的设计问题在于后级忘了加电容。