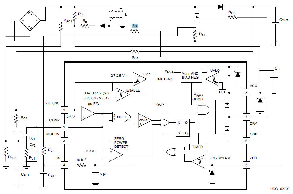
請問TI工程師們
下圖最上方變壓器L設計用意為和?是降壓用嗎?Datasheet上的設計只算出了一個感量但好像不是指變壓器一二次測的圈數感量設計耶?請問該如何設計?
第二個問題是請問變壓器L旁的Diode串電阻RB的那條路徑用意為和?
This thread has been locked.
If you have a related question, please click the "Ask a related question" button in the top right corner. The newly created question will be automatically linked to this question.
請問TI工程師們
下圖最上方變壓器L設計用意為和?是降壓用嗎?Datasheet上的設計只算出了一個感量但好像不是指變壓器一二次測的圈數感量設計耶?請問該如何設計?
第二個問題是請問變壓器L旁的Diode串電阻RB的那條路徑用意為和?