Other Parts Discussed in Thread: TPS7A87, TPS3809, LM3880
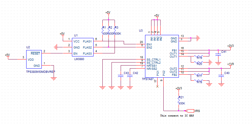
75005已经不推荐使用,此次改了器件,采用TPS7A87进行供电,用LM3880控制时序。由于设计采用了电平转换芯片,转换芯片工作电压为4.5-5.5,所以还使用了TPS3809来监控电源电压。阅读手册看出电源时序要求为先3V3,后1V9,电源就绪后复位脚拉高。根据情况,同时还需要在电压低于4.5V时候断开电源完成下电时序,直到电源恢复为止。本人设计原理如下。
请问这样设计的话能不能达到预期的效果?谢谢了,求解。