This thread has been locked.
If you have a related question, please click the "Ask a related question" button in the top right corner. The newly created question will be automatically linked to this question.
Hello All,
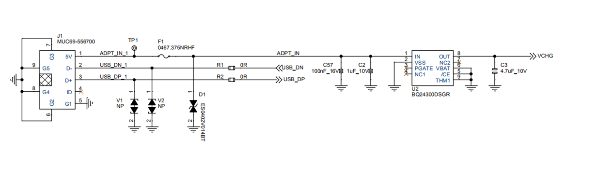
输入5.2V,8脚输出电压不对,为0.4V.这是何原因?