我想利用TL783设计150V转48V的降压电路,按照数据文档中的连接方法连接电路后,发现输出电压降不下来,电路连接图如下:
下面是电路板连接图:
其中TIP150用性能相近的BU406代替了,实测时发现电压怎么都下不去,测出来的数据其中一组是这样的:
Vin=60.1V
Vout=52.8V
VR3=0.581V
VR2=52.8V
VR2/VR3的比值与R2/R3差距非常大。后来我为了排除其他器件的因素,直接只用了最典型的连接方法,并将R2去掉(R2=0):
下面是实物图:
测量结果显示:加压30V时,
Vin=30
VR3=0.553
Vout=0.553
Vin-Vout=29.55V
I=60mA
发现器件中的稳压管并没有稳定在1.25V,并且电流很大 已经到达了60mA。
当加到40V时,由于电流过大R3和TL783直接被击穿了。
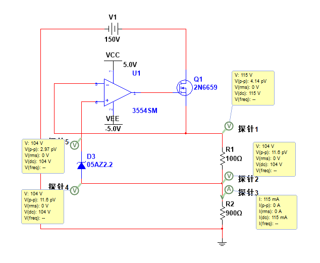
后来我在multisim上自己按照他的原理图搭了一个电路来模拟,发现模拟结果也和测试结果相近,:
请问是我的使用方法有误还是什么原因?为什么电压一直降不下来呢?






