This thread has been locked.

If you have a related question, please click the "Ask a related question" button in the top right corner. The newly created question will be automatically linked to this question.

tps61165驱动lcd背光无法工作

Other Parts Discussed in Thread: TPS61165

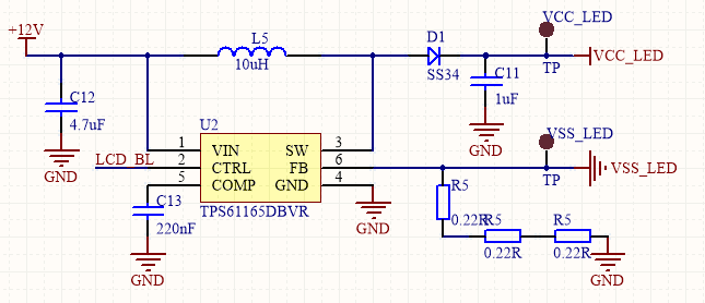
我用tps61165驱动10寸lcd背光。lcd背光典型电压是24v,电流是320ma。现基于官方应用电路,无法驱动背光。输出电压和输入电压相同。CTRL直接接输入电压。fb没有200mv电压。PCB板和自己手工搭建的电路输出都没有升压。