This thread has been locked.

If you have a related question, please click the "Ask a related question" button in the top right corner. The newly created question will be automatically linked to this question.

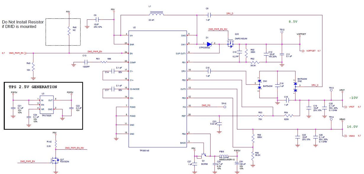
tps65140上电电流异常的问题

Other Parts Discussed in Thread: TPS65140

 请问下各位大佬,目前遇到的问题是:当我短接R48后,上电电流异常大,大概1A以上,想请问可能的原因是什么?另外这个SUP引脚接的地方是不是不对?按照这种接法tps65140内部boost那块的MOS管岂不是没有起作用?这部分电路电压输入输出和其它模块断开。