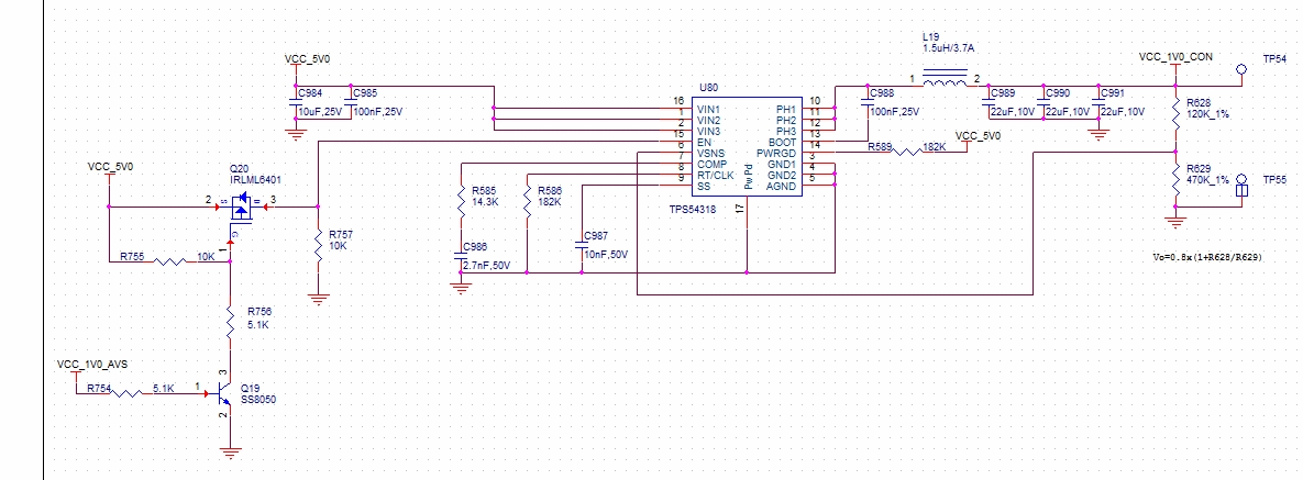
大家好,小弟初用TPS54318,电路如图中所示,原本想用VCC_1V0_AVS(1v)来控制5V来使能TPS54318,让其输出VCC_1V0_CON(1V), 但是事与愿违,怎么一块板子输出的是0.7V左右,另外几块输出的是0.5V左右,我看DATAsheet上是这么设计的呀,但是实际输出就是不到我想要的1V,请求达人赐教。
This thread has been locked.
If you have a related question, please click the "Ask a related question" button in the top right corner. The newly created question will be automatically linked to this question.
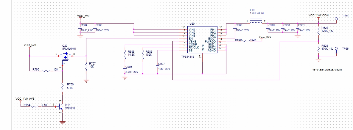
大家好,小弟初用TPS54318,电路如图中所示,原本想用VCC_1V0_AVS(1v)来控制5V来使能TPS54318,让其输出VCC_1V0_CON(1V), 但是事与愿违,怎么一块板子输出的是0.7V左右,另外几块输出的是0.5V左右,我看DATAsheet上是这么设计的呀,但是实际输出就是不到我想要的1V,请求达人赐教。