Other Parts Discussed in Thread: TPS5430
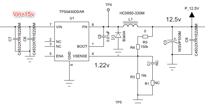
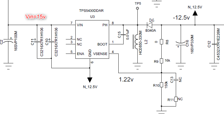
电源输入15v,使用TPS5430 产生+12.5v 和 -12.5v,电路图如下图所示。
+12.5v, 电感 33uH,输出电容100uF(固态电容)+22uF(陶瓷电容)
-12.5v, 电感 33uH, 输出电容330uF(固态电容)+22uF(陶瓷电容)
问题1: +12.5v空载时, PH端波形在高端开关导通时有凹陷(见下图),跟环路补偿有关?
作如下尝试
a.电压调低至14v(仍然保持空载),凹陷消失
b.接8欧负载,凹陷消失且输出电压正常
问题2: -12.5v空载时, PH端波形在高端开关波形紊乱(见下图),跟环路补偿有关?
尝试接8欧负载,开关波形正常。
问题3:目前负压的效率大概只有80%左右,如何再提高效率?
问题4:负压端接8欧负载再上电,输出电压有不到200ms的抖动,并伴随声音,请问有何好的解决办法?
问题5: 搜索之前的问题,会提到内部环路补偿和外部环路补偿,如何选择?
非常感谢!





