This thread has been locked.

If you have a related question, please click the "Ask a related question" button in the top right corner. The newly created question will be automatically linked to this question.

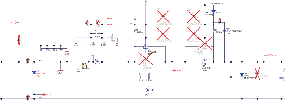
BQ76930EVM评估板原理图问题

Other Parts Discussed in Thread: BQ76930

我看BQ76930的EVM评估板的说明书里的原理图上面很多都花了红色的叉,这是什么意思,是说这些都不存在评估板上吗