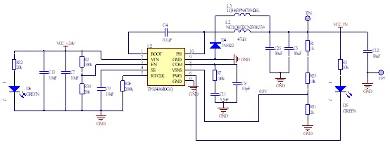
具体原理图如上,24V输入,5.2V输出,负载电流200mA左右。正常时,输出纹波大概45mV左右,当触碰芯片或周边阻容感时,输出纹波会增大到100多到200mV以上,尤其是触碰R7、C8、C11时,纹波更大,甚至会导致D5指示灯闪烁,也就是输出电压超出了正常范围。请教下这是为什么,是参数设置有问题还是什么原因导致的?
This thread has been locked.
If you have a related question, please click the "Ask a related question" button in the top right corner. The newly created question will be automatically linked to this question.
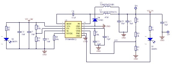
具体原理图如上,24V输入,5.2V输出,负载电流200mA左右。正常时,输出纹波大概45mV左右,当触碰芯片或周边阻容感时,输出纹波会增大到100多到200mV以上,尤其是触碰R7、C8、C11时,纹波更大,甚至会导致D5指示灯闪烁,也就是输出电压超出了正常范围。请教下这是为什么,是参数设置有问题还是什么原因导致的?