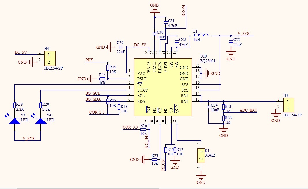
请帮忙分析下题目里面所提出的问题,是哪里有不对吗?电感用的不是推荐的,是用的MHCI04020-1R0M-R8这个型号,跟我出现的情况相关吗
This thread has been locked.
If you have a related question, please click the "Ask a related question" button in the top right corner. The newly created question will be automatically linked to this question.
请帮忙分析下题目里面所提出的问题,是哪里有不对吗?电感用的不是推荐的,是用的MHCI04020-1R0M-R8这个型号,跟我出现的情况相关吗
我的没有,充满电都会熄灭,我的这个我主要是PSEL引起的,没有充分到地,不过我充电电流好像没有达到2.4A一直好像最大1.6A左右